
【首页】
重庆要闻、信息公开、政策解读、访谈、新闻发布会相关内容。
【办事】
事项办理入口,展示事项办事指南;事项多维度分类涵盖个人办事、法人办事、部门服务;线下大厅一键导航,提供亮证服务,吐槽(用户信息反馈)。
【互动】
提供互联网+督查、征集留言、问题咨询等相关内容。
【渝快办】
包含了几大重点功能区域,为用户展示重点事项、信息通告、服务专区、新上线服务和个性化服务。
【我的】
提供专属的,便捷的个性化服务。我的办事、我的证件、我的账户、我的缴费等相关内容!
违章查询:
最新违章信息精准查询,路桥年审便捷代办。
堵不堵:
交通路况视频直播,出行拥堵早知道;景区美景实时展现,身未动,心已远。
视频专区:
院线热映抢先看,热播剧集更新快,全程高清无广告。
公交大师:
实时公交线路查询,功能强大,信息齐全。
宽带优惠:
足不出户办宽带,办理最高送300元话费。
打开渝快办后,搜索“营业执照”,点击“个体工商户设立登记”,如图所示;

基本信息里面有实施主体、事项类型、服务对象、办理形式等相关介绍;

办理材料是办理营业执照必须准备的,这个大家要提前准备好的;

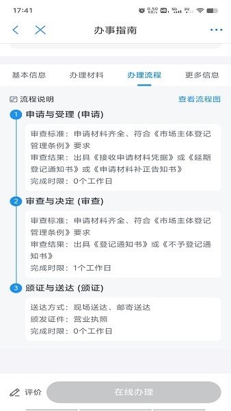
办理流程是给大家简单介绍下营业执照的办理过程,还是比较简单;

目前渝快办app不支持在线办理,需要登录网页版进行办理,地址:https://zwykb.cq.gov.cn,点击“开办企业”;

进入重庆市开办企业“一网通”后,点击“我要开办企业”;

选择“个人用户”,登录账号;没有账号的朋友,就点击“用户注册”;

接着选择“没有名称,我要申报”,并填写相关信息;

接下来按要求把所有信息填写完,材料提交完,这个按提示操作即可;
最后到了“寄递服务”,建议选择“窗口领取”;


到此为止,就是等待审批和确认,审批通过后,将会收到短信通知,工作人员也会通知你去指定的地方领取营业执照。
渝快办政务服务平台将分布在重庆市58个业务部门、3600多项政务数据资源开放共享、流程优化再造和业务协同统一管理起来,打破各审批服务部门之间封闭运行的行政“壁垒”,实现信息集成、服务集成,为企业和群众办事提供“一站式”掌上咨询、掌上办理、掌上查询、掌上评价的全流程在线服务。同时,平台还开通了在线缴费、邮政快递等服务,从而实现移动政务服务“指尖触达、掌上通办”的目的。
网上办事大厅
该栏目接入重庆市网上办事大厅,主要包括“行政审批、公共服务、政务公开、问政咨询”四大功能。
最新资讯
该栏目重点打造“今日重庆、中国要闻、世界热点、财经信息、前沿科技、健康顾问”六个“每日10条”最新资讯。设置“招商平台、数字重庆、书香重庆”三大功能模块。以“六个10条、三大模块”实现品牌聚焦、精准推送、服务增值。
市政府官网
该栏目提供政府要闻、政府信息、工作动态等官方资讯。
问政咨询
该栏目是广大群众与政府的互动窗口,提供12345市长公开电话、市长信箱、区县部门信箱等问政咨询功能。
区县客厅
该栏目主要发布各区县重要新闻、重大事件、重点工作和经济社会发展基本情况等内容,突出展示各区县工作的典型和成效。
1.修复人脸验证问题;
2.优化用户体验。
需要网络放心下载免谷歌商店